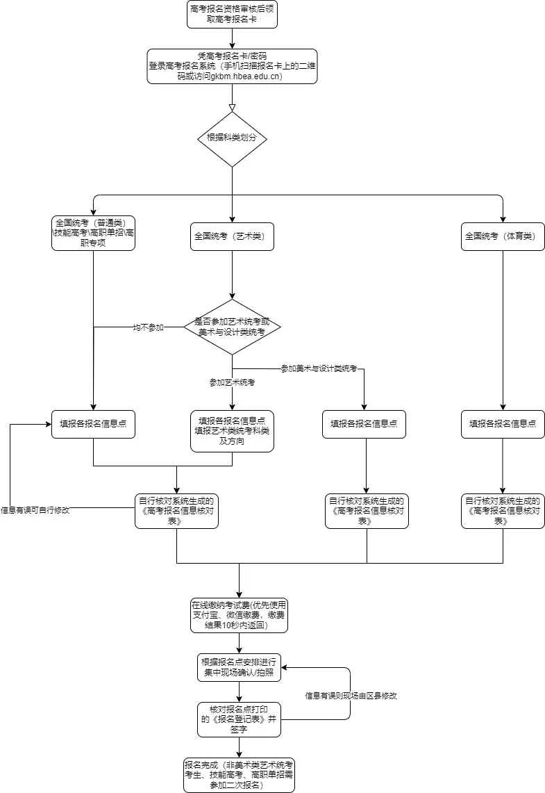
2026年湖北高考報名即將啟動,報名采取“網上填報+現場確認”相結合的方式,為了讓大家順利報考,下面小編整理了2026年湖北高考報名流程詳細步驟及時間入口,希望可以幫助到大家。![]() 2026年湖北高考報名詳細步驟 我省2026年普通高考報名實行網上報名與現場確認相結合的方式進行。 報名程序:報名資格審查—領取報名卡—網上報名—網上繳費—現場確認 2026年湖北高考報名流程圖 ![]() 2026年湖北高考時間 湖北省2026年普通高考報名網上信息采集時間:藝術類考生為2025年11月10 日-12日;非藝術類考生為2025年11月10日 -21日。 2026年湖北高考報名方式及入口 考生憑資格審查時領取的報名號登錄網報系統進行網上報名,手機掃描報名卡上的二維碼或訪問網址gkbm.hbea.edu.cn。 湖北高考最新報名信息獲取渠道 湖北省普通高考有關政策規定將通過湖北省教育考試院網站(http://www.hbea.edu.cn)、湖北省教育考試院微信公眾號等官方渠道發布,請廣大考生和家長及時關注最新報名動態。 2026年湖北高考報名流程詳細步驟及時間入口就為大家介紹到這里,想了解2026湖北高考分數線、時間安排、成績查詢、錄取結果等內容,請點擊訪問:2026湖北高考欄目。 |


